ENGLISH
关注我们
微信公众号
官方微博
首页
Home
89
关于摩美得
Momentum
89
新闻动态
News
89
环保监测
Monitor
89
中药创新
Innovate
89
成药产品
Products
89
企业文化
Culture
89
人力资源
Recruit
89
联系我们
Contact
您的位置:
首页
>
环保监测
>
监测数据
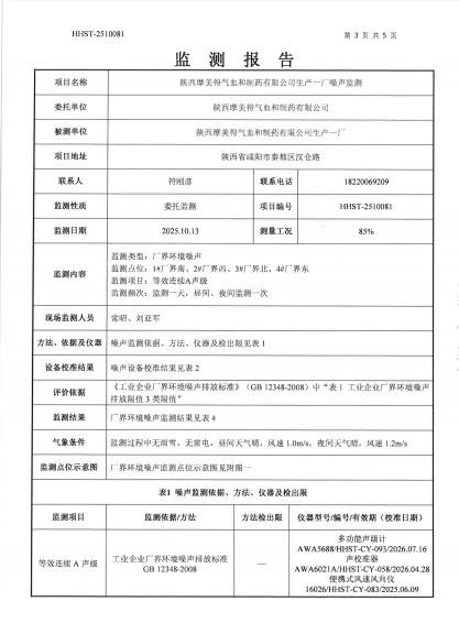
2025下半年生产一区噪声监测报告
来源:
发布时间:2025-11-17
点击:11次
上一篇:
2025下半年生产一区废气监测报告
下一篇:没有了
分享到
版权所有:陕西摩美得气血和制药有限公司 地址:陕西省咸阳市高新区汉仓南路1号
网站备案号:
陕ICP备18012283号-2
药品服务证号:
(陕)-非经营性-2020-0211